别克出手真大方!一降就是5.5万,标配2.0T带主动降噪要啥汉兰达 本文的标题是《别克出手真大方!一降就是5.5万,标配2.0T带主动降噪要啥汉兰达》来源于:网络由作者:陈前宏采编而成,关键词是别克,标配,主要讲述... 陈前宏 2021-07-20 141
FF 91 量产版开启预订,需支付 5 万元定金 本文的标题是《FF 91 量产版开启预订,需支付 5 万元定金》来源于:网络由作者:陈延俊采编而成,关键词是万元,量产,主要讲述了Faraday Future(中文名称... 陈延俊 2021-07-20 127
新帕萨特新在哪里 连俞经民都为它穿上了宇航服 本文的标题是《新帕萨特新在哪里 连俞经民都为它穿上了宇航服》来源于:网络由作者:陈宣雅采编而成,关键词是帕萨特,上了,主要讲述了 ... 陈宣雅 2021-07-20 128
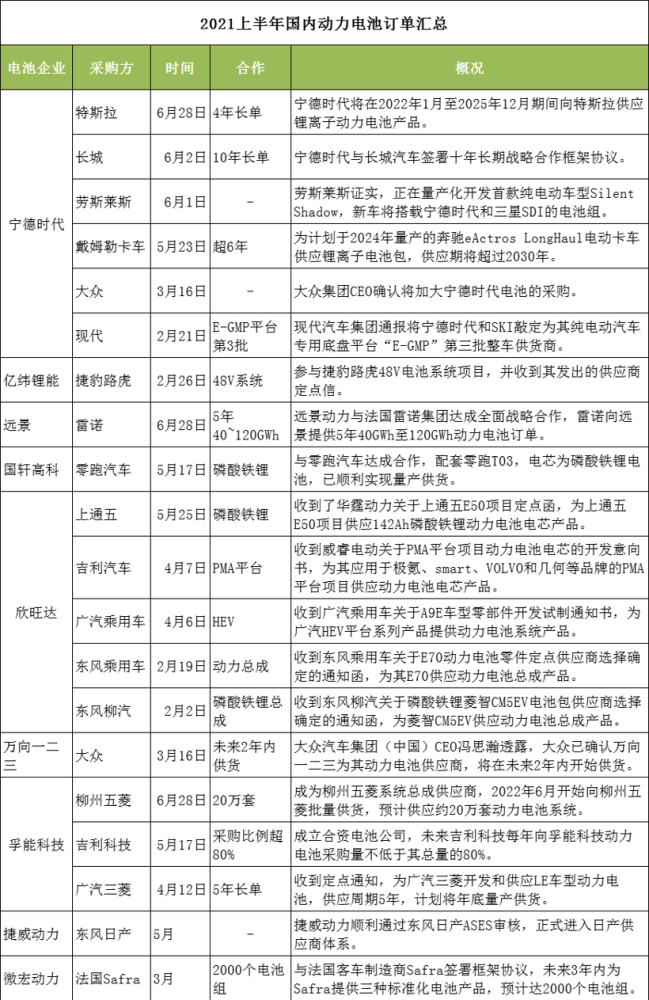
20起订单看中国动力电池全球“进击战” 本文的标题是《20起订单看中国动力电池全球“进击战”》来源于:网络由作者:陈永宝采编而成,关键词是订单,全球,主要讲述了全球电动化转型提速,... 陈永宝 2021-07-20 131
“三座大山”有望全部移除!二手车市场迎高光时刻,专家称行业结构正在重塑 本文的标题是《“三座大山”有望全部移除!二手车市场迎高光时刻,专家称行业结构正在重塑》来源于:网络由作者:陈航琪采编而成,关键词是大山... 陈航琪 2021-07-20 145
硬攻打法最不可取,如施乐进攻IBM;要用智慧取胜,如本田打败哈雷 本文的标题是《硬攻打法最不可取,如施乐进攻IBM;要用智慧取胜,如本田打败哈雷》来源于:网络由作者:陈一卉采编而成,关键词是哈雷,本田,主要讲... 陈一卉 2021-07-20 55
体验奔驰GLA AMG!外观黑武士,内饰“汽配城”,价格你会买吗? 本文的标题是《体验奔驰GLA AMG!外观黑武士,内饰“汽配城”,价格你会买吗?》来源于:网络由作者:陈震采编而成,关键词是你会,内饰,主要讲述了... 陈震 2021-07-20 73
与吴亦凡解约韩束销售额破百万;孚能回应欧拉IQ电动汽车被召回 本文的标题是《与吴亦凡解约韩束销售额破百万;孚能回应欧拉IQ电动汽车被召回》来源于:网络由作者:陈远涛采编而成,关键词是销售额,电动汽车,主... 陈远涛 2021-07-20 123
或有汽油2.0T+8AT 中兴汽车与东安汽发达成合作 本文的标题是《或有汽油2.0T+8AT 中兴汽车与东安汽发达成合作》来源于:网络由作者:陈烯羽采编而成,关键词是东安,汽油,主要讲述了前不久,我们在... 陈烯羽 2021-07-20 108