汽车资讯新闻_汽车行情推荐_汽车信息动态-橙果余汽车网

盘点各地新能源货车路权政策 未来新能源物流车市场格局如何?

陈佳 141 0

导读

新能源物流车在各地应用状况如何,有何政策优待?市场上的主要竞争态势又是怎样的,市场对未来的竞争格局有何判断?

进入7月,因为碳中和国家战略,重型柴油车“国六”排放标准正式实施,新能源物流车迎来了新的机遇。

加上之前从2018年开始的绿色货运配送城市已经评选了46个城市。这些城市中新能源物流车应用也随之进入了一个新阶段。

那么目前来看,新能源物流车在各地应用状况如何,有何政策优待?市场上的主要竞争态势又是怎样的,市场对未来的竞争格局有何判断?

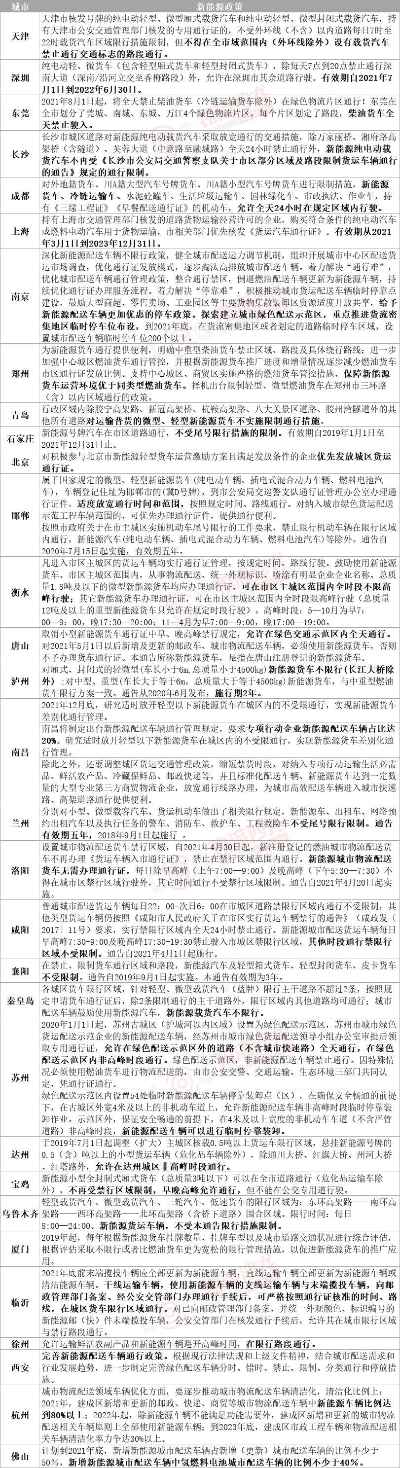
各地新能源物流车路权政策

整体上看,基于碳中和、碳达峰的国家战略背景之下,全国的新能源货车推广正在提速。

具体到城市之间的区别,几乎都是给予新能源货车更好政策支持的城市,推广应用得更好。城市支持政策主要分为两类,一个是路权,一个是运营补贴。不过,随着新能源车推广时间的推进,补贴越来越少,更多城市开始专注路权的开放来吸引企业应用。

▲上下滑动查看

据罗戈网.物流沙龙了解,目前全国共有46个城市绿色货运配送示范工程创建城市,上述列举的城市,大多数在传统物流车通行上具有限制政策,但对于新能源物流车的友好程度都较高,在路权上就有非常显著的展现。

尽管现阶段新能源物流车在前期购置成本、续航等多方面还不尽如人意,但在路权上的优势足以打动不少物流企业。

以2021年上半年新能源物流车销售数据来看,同比暴涨184.69%,占整个新能源专用车市场85.66%。

2021年上半年新能源物流车销售数据 来源:商用汽车杂志社

吉利、东风、开瑞等抢占新能源物流车先行赛道

基于这样一种政策引导和环保大背景,各大车企、新能源整车制造企业不少开始大动作入局新能源物流车,希望在这条赛道上抢跑。

由于政策补贴下滑,新能源物流车赛道上强者愈强的趋势非常明显,优势开始向头部聚集。

根据电车资源的数据显示,2020年1—12月,全国新能源物流车共销售5.8万辆,有销量的新能源物流车企业有97家。

从市场占比来看,这97家企业中,位列前3位的新能源物流车企业合计销量约为2万辆,占总量的36%;排名前10的新能源物流车企业合计销量约为4万辆,占总量的69%;TOP20新能源物流车企业合计销量约为5.3万辆,占总销量的93%。

2020年全年新能源物流车企业销量排行 来源:电车资源

这其中销售最多的车型,以微卡、微面、轻卡为主,尽管氢燃料电池物流车能有效解决当前纯电动物流车的续航问题,有望在干线在中远距离运输中发挥能量,但目前就市场数据来看,更多物流企业应用场景集中在城市配送以及港口、矿山等封闭场景。

· 瑞驰新能源:

首批具有国家纯电动整车生产资质的企业,产品涉及厢式运输车、城市多功能车和警务、救护、邮政等特殊商用车辆,目前的主打产品是微面、微卡系列。

这几年发展迅速,2020年销售量就一骑绝尘,到2021年4月,其在新能源物流车领域的市占率已经达到了21.64%。

· 开瑞新能源:

奇瑞集团旗下新能源品牌,其以新能源物流车为载体,将主机厂、资产方、保险方、维修方、物流方、终端用户等连接起来,打造以终端用户为核心的物流生态体系。

在其打造的物流平台系统,可以看到当下物流车辆的运营情况,比如里程、车辆分布、运营率等,还可以针对车辆运营过程中的安全隐患进行预警,包括违章、年检、保险等,降低运营风险。菜鸟、快狗打车等均是其合作企业。

· 吉利商用车:

吉利商用车旗下远程汽车形成了以纯电和增程式动力系统为核心的城市商用车体系、以甲醇M100清洁能源和充换电技术为核心的公路商用车体系,覆盖了纯电动(含换电)、增程式、氢燃料、甲醇等多种新能源动力路线。

其纯电动轻卡不但在国内凭口碑赢得市场,更远销乌拉圭、以色列等海外市场。

据罗戈网.物流沙龙了解,轻程、京东物流、苏宁易购、地上铁租车、时代智慧科技、狮桥融资租赁、橙心优选以及菜鸟、顺丰等均是其客户。

· 东风商用车:

东风商用车针对主打使用场景,先后推出了纯电、氢燃料、混动等16款新能源车型。目前的新能源物流车型,包括纯电动厢式物流车、纯电动轻卡、新能源重卡等。

值得一提的是在微面、微卡占市场销售主体的情况下,东风商用车以东风天龙、天锦平台为基础,匹配宁德时代高能量密度电池、法士特变速箱和东风德纳车桥等一线品牌零部件,打造出低自重、长续航、高可靠的东风天龙、天锦新能源重卡。

“新能源”引发物流车行业格局重写

那么,未来哪些新能源整车生产企业有望独占鳌头,引领市场?市场格局受到哪些因素影响,又会产生怎样的变化呢?

首先是科技化,这是为了平衡轻量化和高载重之间的需求。

吉利商用车方面告诉罗戈网.物流沙龙,在加大承载力的时候就要考虑通过车身的轻量化去配合,二者是一个相互联系,你进我退的关系。

现在大部分新能源商用车因为都是从燃油平台“油改电”而来的,但基于传统燃油车的“油改电”平台,不仅在三电布局等方面无法做到像原生的新能源架构那样兼顾空间、轻量化及安全性,更受到电子电器架构的限制,难以满足互联网时代智慧物流对数据处理及决策、智能网联等方面的庞大需求。因此基于“油改电”平台的新能源商用车无法带给用户真正的经济价值

再者是智能化,从原先定位的汽车制造商转向运力服务商。

这种趋势在吉利商用车和开瑞新能源身上有特别好的体现。

据悉,从2020年8月开始吉利控股集团层面开展了战略布局和管理运营的优化调整,开始围绕由传统汽车制造商向绿色智能运力科技服务商的发展定位,开展实施“内外兼修”的管理运营模式的调整,并在此基础上,通过合纵联横相继投资控股和成立了绿色慧联、万物友好、阳光铭岛等市场生态与服务运行的平台公司。

以7月吉利商用车旗下新能源品牌远程汽车推出了新能源轻卡为例,其专属架构云界就是集物理层硬件和软件层电子电气架构为一体,可实现L2+级驾驶辅助,可拓展至L4级自动驾驶,具备高带宽,不仅适应智慧互联的大数据高速传输、信息实时共享的需求,更可通过关键控制器远程进行车辆控制、OTA升级。

吉利商用车方面表示,智能化的新能源物流车将成为物流生态中的智慧节点,让“人、车、路”的动态管理及生态互联能力成为可能,让商用车这一产品形态真正实现脱胎换骨的质变。

同样的,开瑞新能源的首家创新4S店,除了关注车,还开始着重解决新能源物流车运营的行业痛点,通过提供新能源产品、金融服务、运营平台、服务保障、司机之家等业务赋能,“围绕人、车、货、钱,在传统的4S店基础上,为司机提供一站式就业服务”。

基于这样的认识,吉利商用车认为,新的拐点即将到来,物流车行业的竞争格局将被重写,重心将向新能源倾斜,向头部集聚。

作者 | 周艳青

来源 | 物流沙龙

此文系作者个人观点,不代表物流沙龙立场