汽车资讯新闻_汽车行情推荐_汽车信息动态-橙果余汽车网

君迪研究:新能源新车智能化表现更优 小鹏G3/蔚来ES6领先

陈建宁 141 0

易车讯7月22日,J.D. Power(君迪)正式发布2021中国新能源汽车新车质量研究SM(NEV-IQS)。研究显示,全新亮相的车型销量占新能源汽车总销量近四成,且这些车型在智能化领域有着更加优秀的质量表现,其中欧拉黑猫、小鹏G3、比亚迪汉EV、蔚来ES6和理想ONE分获所在细分市场第一。

J.D. Power中国新能源汽车新车质量研究(NEV-IQS)始于2019年,源自中国新能源汽车体验研究(NEVXI),该研究统计和衡量了新能源汽车新车车主在2至6个月的拥车期内遇到的质量问题。新车质量以平均每百辆车问题数(PP100)表达, 问题数越低,质量越好。

研究显示,2021年,新能源汽车市场不断有全新车型涌现,占全部新能源车型销量近四成(37.8%)。与既有车型(129个PP100)相比,全新亮相车型(127个PP100)的质量表现更好。新车型在智能化领域的质量问题数明显低于既有车型——在信息娱乐系统、驾驶辅助和电池/充电方面分别领先既有车型4.5个PP100、3.2个PP100和3个PP100。

J.D. Power中国区汽车产品事业部总经理蔡明表示:“随着越来越多汽车品牌进入新能源赛道,新能源汽车之间、新能源汽车与传统汽车之间的竞争加剧,汽车品牌将更多的资源投入到智能化和能源管理等具有差异化和先发优势的领域,在引入新兴技术的同时也着力规避质量问题,以把握制胜新赛道的机会。”

该研究的其他发现:

● 新能源汽车行业整体质量表现进步:2021年新能源汽车行业整体质量问题数为128个PP100,比2020年减少10个PP100。空调、驾驶体验方面的问题改善明显,分别减少2.7和2.6个PP100。驾驶辅助问题抱怨增加最多,增加1.9个PP100。

● 纯电动车型质量进步明显,插电混动质量抱怨增加:纯电动车型问题数从2020年的143个PP100减少到2021年的129个PP100,插电混动车型问题数从121个PP100增加到125个PP100,两者间差距从2020年的22个PP100缩小至今年的4个PP100。

● 纯电动车型智能化质量问题更少,插电混动基础质量问题更少,两者动力系统质量问题数接近:纯电动车型在驾驶辅助、信息娱乐系统等智能化问题方面有明显优势,而插电混动车在外观和座椅等车辆基础问题方面占据领先。在动力系统相关的表现上,二者动力输出模式不同,但质量表现已经接近,二者差距从2020年的6.1个PP100缩小到1.1个PP100。

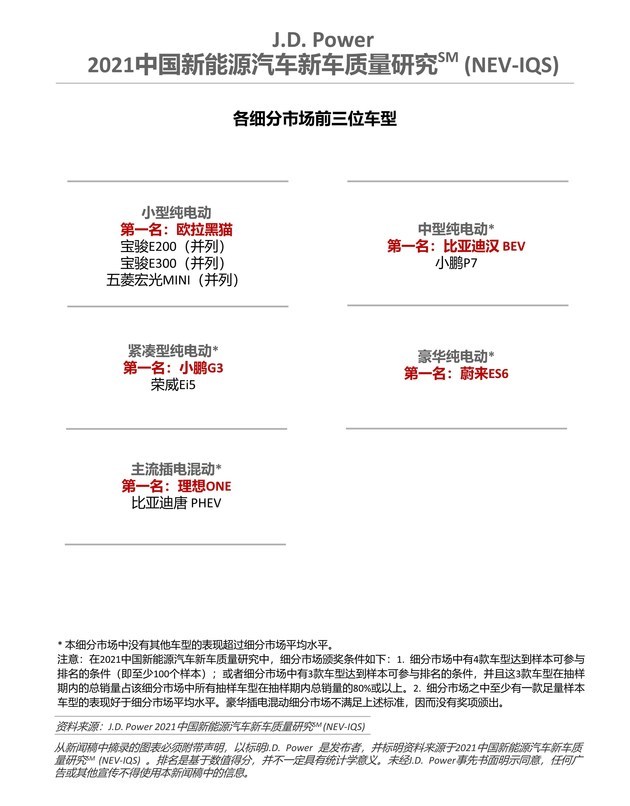
排名最高的新能源车型

共有来自五个细分市场的五款车型在2021年中国新能源汽车新车质量研究(NEV-IQS)中摘得奖项。豪华插电混动细分市场因为不满足细分市场颁奖条件,因而没有奖项颁出。获得所在细分市场奖项的车型有:

● 小型纯电动细分市场:欧拉黑猫

● 紧凑型纯电动细分市场:小鹏G3

● 中型纯电动细分市场:比亚迪汉EV

● 豪华纯电动细分市场:蔚来ES6

● 主流插电混动细分市场:理想ONE

2021年中国新能源汽车新车质量质量研究(NEV-IQS)共包含10大问题类别(车身外观、车身内装、驾驶体验、配置/操控/仪表板、信息娱乐系统、空调、座椅、动力总成、驾驶辅助和电池/充电)的236个问题点。

2021年研究基于2020年9月至2021年3月之间购车的3,976位车主的真实反馈。研究覆盖28个品牌的50款车型,其中32款车型达到足量样本。数据收集工作于2021年3月至2021年5月间在53个中国城市进行。