汽车资讯新闻_汽车行情推荐_汽车信息动态-橙果余汽车网

豫A豫V牌照车主注意!车辆因灾受损报废后,买新能源车将最高补贴1.5万

陈运恒 141 0

河南商报记者 金艾琳/文

7月29日中午,网传郑州市财政局等五部门已于当日联合发布《郑州市车辆受损报废的车主购置新车补贴办法》。

河南商报记者向郑州市财政局核实,网传补贴办法为真,即将通过有关渠道发布。

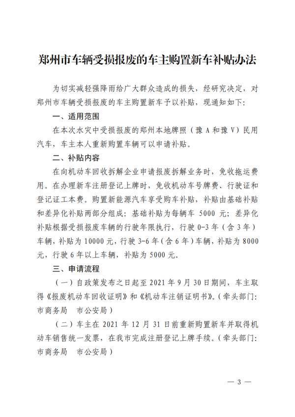
根据该办法,在水灾中受损报废的郑州本地牌照(豫 A 和豫 V)民用汽车,车主本人重新购置车辆可以申请补贴。

补贴内容具体包括,在向机动车回收拆解企业申请报废拆解业务时,免收拖运费用。在办理新车注册登记上牌时,免收机动车号牌费、行驶证和登记证工本费。

此外,值得关注的是,购置新能源汽车将享受购车补贴。补贴由基础补贴和差异化补贴两部分组成:基础补贴为每辆车 5000 元;差异化补贴为:根据受损报废车辆的行驶年限执行,行驶 0-3 年(含 3 年) 车辆,补贴为 10000 元,行驶 3-6 年(含 6 年)车辆,补贴为 8000 元,行驶 6 年以上车辆,补贴为 5000 元。

那么,如何申请和申请时间是多久呢?

通知指出,自政策发布之日起至 2021 年 9 月 30 日期间,车主需要取得《报废机动车回收证明》和《机动车注销证明书》;车主在 2021 年 12 月 31 日前重新购置新车并取得机动车销售统一发票,在郑州市完成注册登记上牌手续;购买新能源汽车的车主可通过“郑好办”APP 上传申请所需资料,同时提供本人银行账户。在收到资料后,补贴资金 将于 15 个工作日内转入申请人所提供的银行账户。

(河南商报编辑 施尚景 吉倩倩 张恒)