汽车资讯新闻_汽车行情推荐_汽车信息动态-橙果余汽车网

暴雨后遍地泡水车,都流向哪了?看完你就知道了!

陈可欣 141 0

现在想起数天前的郑州暴雨,依然触目惊心。

在社交平台,除了各地涌现的英雄事迹争相刷屏外,相信大家也看到了成批被水淹没或冲走的汽车。据银保监的不完全统计,截止到21日晚间,保险机构共接到保险报案近4万起,估计损失金额近10亿元

今天我们就那些被水泡的新车或二手车展开个话题,它们最终都流向哪里?

泡水二手车的黑与白

“女士精品一手车”不是段子

此次河南大雨导致4S店展车泡水

根据保险条款规定,只有水漫过发动机或仪表盘,才能达到报废的标准,所以对于那些没有达到报废标准的二手车来说,都会被拿去修复,大部分车只淹到了车轮处,造成车厢进水。它们一般都会被拿到4S店进行维修,将座椅、地毯等部件拆下晒干,并检查电路。

根据浸泡程度的不同,事故车一般分为:

浸水车(水深在车底板以下);

泡水车(水深在地板和中控台之间);

淹水车(水没过车顶)。

淹水车基本没有修复价值,保险公司会对其进行报废处理。不过为了减少损失,保险公司一般会找相关的公司合作,而这些公司盘下后,一般有两种操作,一是卖零件,二是进行修理后,将车放到二手市场售卖。

部分车商会和买家说好这是泡水车,根据一些车商反应,现在买泡水车的人也不在少数,毕竟价格只有正常行情的一半,这类车商显然属于好的,但是泡水车冒充“女士精品一手车”的行为也不在少数,将泡水车翻新后以精品车的价格卖出,某些车型能比老老实实卖泡水车多赚数十万元,同时法律层面对泡水车的二次销售也没有明确规定,巨大的利润吸引了不少车商干起这类勾当。

值得一提的是,不要以为你不在郑州就不用担心近期会有大量泡水车,现在大部分地区的二手车限迁政策已取消,二手车可以在外地上牌,车商自然也会往省外发泡水车,因此大家购买时要格外留意。

二手车商钻“时间差”的空子?消费者打官司败诉

分享一个案例。胡某与车商陈某签订了一份二手车交易合同,购买了一台成交价为58万元的车,定金给了38万元,合同注明无事故无泡水,定金给完当天胡某就把车开走了。20多天后,胡某以该车系泡水车为由要求陈某退车,引发争议后胡某起诉。

对此,陈某的解释是,胡某开了快一个月后说这是泡水车,就算真的是,也无法证明在交付前就是泡水车,也有可能是胡某自己的行为导致车辆泡水。最后法院判决,不支持胡某的诉讼请求,并责成胡某再支付给陈某剩余的20万购车款。

法院的判决没有大问题,胡某确实无法证明泡水的具体时间,但是这样的方式会给众多车商“启发”,对于一些小白消费者来说,发现自己买的车是泡水车可能要数月时间,如果无法证明不是自己原因导致的泡水,那么只能哑巴吃黄连。分享这个案例倒不是揣测陈某一定在钻“时间差”的空子,只是想告诉大家,二手车水太深,除非对行业有一定了解的人,普通消费者还是轻易不要擅自购买,一旦遇到问题,后续的扯皮非常非常费精力。

工厂新车泡水处理相对透明

经销商那边依然不缺套路

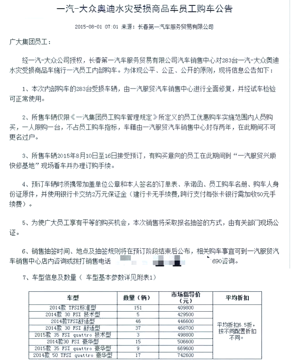
在暴雨中,各个厂商的仓库也会受到影响,而采取的措施大多是内部消化处理。早在6年前,一汽奥迪的仓库遭遇水灾,针对受损的车辆,厂家给出一则“一汽-大众奥迪水灾受损商品车员工购车公告”,将这批泡水车在集团内部消化,为了防止员工私下交易导致泡水车流向市场,这批车被规定两年不准过户。

而在去年5月,广本的工厂也发生了水灾,几百辆新车成为泡水车,同样采用了内部消化的方式,广本的员工可以以新车五折的价格购买经过车企翻新的泡水车,经过工厂处理,这类泡水车的性能应该和新车不会差太多,对内部员工来说还是很实惠的。

这让我也想起一个比较特殊的情况,工厂中还在产线上的车如果被雨淋了或泡水了会如何处理?虽然这类事件不多,但是领克就碰到了。当时降水量过大,导致车间顶棚出现漏雨,车间十几台未下线的领克01被雨淋湿,此事在微博发酵后,领克对其进行了报废处理,并公布了车身号码。

以上都是工厂出现泡水车的情况,处理方式相对得体。但是如果经销商处的新车被水泡了,就完全看经销商的良心了,法律在这块缺乏监管。有些也会给内部员工消化,但还是有很多黑心经销商将其进行修理后当成新车出售,网络上不乏这样的诉讼案例,大家购买时还得擦亮眼睛。

写在最后

此次灾害对河南汽车产业上下游的影响是巨大的,生产、运输、销售、售后等环节势必大受阻碍,虽然洪涝已经慢慢退却,但是灾后的重建才刚刚开始,希望河南人民能尽快恢复到正常的工作生活状态,希望每一台泡水车都能得到妥善处理。