汽车资讯新闻_汽车行情推荐_汽车信息动态-橙果余汽车网

刚刚!江苏、宁夏2021高考提前批投档线公布!多所高校录取分出炉,一起来看!

陈长春 141 0

编者说

刚刚,江苏、宁夏2021高考提前批投档线发布!江苏北大634分,南大最低603分,复旦最低621分,人大最低622分!宁夏北大文史647分,清华626分。

江苏2021提前批投档线

说明:

江苏省本科提前批次包括军事、公安政法、航海、地方专项计划、乡村教师计划、定向医学生免费培养计划、其他院校(主要包括部分院校外国语言文学类专业,相关院校的飞行技术专业以及部分有特殊招生要求的高校等)

强基计划、综合评价(A类高校)等类型的录取,安排在本科提前批次投档前完成。高校专项、综合评价(B类高校)、高水平艺术团、高水平运动队等类型的录取,安排在本科提前批次录取后、本科批次投档前完成。

历史等科目类-其他院校

历史等科目类-地方专项

历史等科目类-乡村教师计划

历史等科目类-医学定向

历史等科目类-军事

历史等科目类-公安政法

宁夏2021高考投档线

宁夏2021年普通高校招生投档信息提前录取一本理工非定向

-----------------------

[1002]清华大学

计划数:2已投数:3

已投考生最低分数:626

[1017]北京外国语大学

计划数:1已投数:2

已投考生最低分数:531

[1022]中国消防救援学院

计划数:15已投数:18

已投考生最低分数:447

[1125]中国人民公安大学

计划数:33已投数:40

已投考生最低分数:431

[1141]武警特种警察学院

计划数:3已投数:4

已投考生最低分数:424

[1145]陆军装甲兵学院

计划数:10已投数:12

已投考生最低分数:428

[1148]北京电子科技学院

计划数:8已投数:10

已投考生最低分数:486

[1327]中国人民警察大学

计划数:12已投数:16

已投考生最低分数:429

[2104]海军大连舰艇学院

计划数:5已投数:4

已投考生最低分数:431

[2111]大连海事大学

计划数:10已投数:13

已投考生最低分数:433

[2145]中国刑事警察学院

计划数:16已投数:20

已投考生最低分数:446

[2248]空军航空大学

计划数:8已投数:8

已投考生最低分数:426

[3112]上海外国语大学

计划数:3已投数:4

已投考生最低分数:503

[4213]中南财经政法大学

计划数:1已投数:2

已投考生最低分数:477

[4303]国防科技大学

计划数:25已投数:30

已投考生最低分数:535

[4526]陆军特种作战学院

计划数:3已投数:4

已投考生最低分数:415

[5030]陆军勤务学院

计划数:4已投数:6

已投考生最低分数:437

[5135]武警警官学院

计划数:4已投数:5

已投考生最低分数:444

[6119]火箭军工程大学

计划数:8已投数:10

已投考生最低分数:452

[6130]西安外国语大学

计划数:2已投数:3

已投考生最低分数:462

[6131]西北政法大学

计划数:4已投数:5

已投考生最低分数:458

[6147]武警工程大学

计划数:17已投数:21

已投考生最低分数:456

[6149]空军工程大学

计划数:14已投数:17

已投考生最低分数:500

[6201]兰州大学

计划数:3已投数:4

已投考生最低分数:495

[8102]香港中文大学

计划数:2已投数:3

已投考生最低分数:534

[8106]香港城市大学

计划数:4已投数:5

已投考生最低分数:497

宁夏2021年普通高校招生投档信息提前录取一本理工国家公费师范生

-----------------------

[1007]北京师范大学

计划数:2已投数:3

已投考生最低分数:592

[2211]东北师范大学

计划数:5已投数:7

已投考生最低分数:551

[3103]华东师范大学

计划数:8已投数:10

已投考生最低分数:586

[4212]华中师范大学

计划数:7已投数:9

已投考生最低分数:560

[5010]西南大学

计划数:8已投数:10

已投考生最低分数:538

[6113]陕西师范大学

计划数:48已投数:58

已投考生最低分数:551

宁夏2021年普通高校招生投档信息提前录取一本理工优师专项

-----------------------

[2212]东北师范大学(优师专项)

计划数:2已投数:3

已投考生最低分数:522

[4234]华中师范大学(优师专项)

计划数:4已投数:5

已投考生最低分数:505

[4405]北京师范大学(珠海校区)(优师专项)

计划数:2已投数:3

已投考生最低分数:498

[6002]陕西师范大学(优师专项)

计划数:3已投数:4

已投考生最低分数:516

[6444]宁夏师范学院(优师专项)

计划数:17已投数:21

已投考生最低分数:486

宁夏2021年普通高校招生投档信息提前录取一本理工国家免费医学生

---------------------

[6421]宁夏医科大学

计划数:90已投数:112

已投考生最低分数:481

宁夏2021年普通高校招生投档信息提前录取一本理工地方免费师范生

-----------------------

[6440]宁夏师范学院

计划数:146已投数:176

已投考生最低分数:501

宁夏2021年普通高校招生投档信息提前录取一本文史非定向

-----------------------

[1001]北京大学

计划数:1已投数:2

已投考生最低分数:647

[1022]中国消防救援学院

计划数:3已投数:2

已投考生最低分数:512

[1125]中国人民公安大学

计划数:7已投数:8

已投考生最低分数:519

[1148]北京电子科技学院

计划数:2已投数:3

已投考生最低分数:576

[1201]南开大学

计划数:3已投数:4

已投考生最低分数:611

[1327]中国人民警察大学

计划数:1已投数:2

已投考生最低分数:533

[2145]中国刑事警察学院

计划数:1已投数:3

已投考生最低分数:559

[3112]上海外国语大学

计划数:1已投数:2

已投考生最低分数:575

[3332]武警海警学院

计划数:1已投数:2

已投考生最低分数:527

[3626]江西师范大学

计划数:1已投数:2

已投考生最低分数:540

[4213]中南财经政法大学

计划数:1已投数:2

已投考生最低分数:522

[4303]国防科技大学

计划数:1已投数:2

已投考生最低分数:506

[6130]西安外国语大学

计划数:3已投数:5

已投考生最低分数:537

[6131]西北政法大学

计划数:2已投数:4

已投考生最低分数:542

[6147]武警工程大学

计划数:3已投数:4

已投考生最低分数:511

[8102]香港中文大学

计划数:2已投数:3

已投考生最低分数:594

宁夏2021年普通高校招生投档信息提前录取一本文史国家公费师范生

-----------------------

[2211]东北师范大学

计划数:5已投数:9

已投考生最低分数:582

[3103]华东师范大学

计划数:5已投数:7

已投考生最低分数:612

[4212]华中师范大学

计划数:9已投数:12

已投考生最低分数:585

[5010]西南大学

计划数:7已投数:9

已投考生最低分数:581

[6113]陕西师范大学

计划数:37已投数:45

已投考生最低分数:587

宁夏2021年普通高校招生投档信息提前录取一本文史优师专项

-----------------------

[2212]东北师范大学(优师专项)

计划数:2已投数:4

已投考生最低分数:558

[4234]华中师范大学(优师专项)

计划数:5已投数:6

已投考生最低分数:555

[4405]北京师范大学(珠海校区)(优师专项)

计划数:3已投数:4

已投考生最低分数:556

[5012]西南大学(优师专项)

计划数:2已投数:3

已投考生最低分数:553

[6002]陕西师范大学(优师专项)

计划数:6已投数:8

已投考生最低分数:551

[6444]宁夏师范学院(优师专项)

计划数:21已投数:27

已投考生最低分数:537

宁夏2021年普通高校招生投档信息提前录取一本文史地方免费师范生

-----------------------

[6440]宁夏师范学院

计划数:214已投数:271

已投考生最低分数:537

除了上述两省公布的提前批次投档线,清华大学、北京大学、华中师范大学、北京林业大学等高校,面向部分省市的部分批次录取分数线已经出炉,话不多说,一起来看!

1.清华、北大

清北上海2021零批次投档线出炉!

列入零志愿批次招生的有清华大学、北京大学。清华大学分设3个院校专业组,共计招生计划26个;北京大学分设2个院校专业组,共计招生计划26个,另北京大学医学部设1个院校专业组,招生计划1个。实际录取中,清华大学(02)专业组扩招录取2名同分考生,两校零志愿批次实际录取考生共55人,各专业组最低录取线均达到613分及以上。

清华大学、北京大学的保送生、强基计划均在零志愿批次开展招生前完成录取;高水平艺术团、少年班、英才班等招生与零志愿招生同时完成。

请相关考生对应查询录取结果,录取考生等待招生院校发出录取通知书。

2.华中师范大学

2021年高考录取进度及录取分数线

录取进度

分数统计

体育类

3.北京林业大学

2021年北京林业大学高考录取工作正在进行中。今日,甘肃、山西艺术类的录取已经结束。各位考生可以查询录取结果。

今日录取情况

甘肃

山西

4.北京语言大学

2021年本科在京招生录取分数线

北京语言大学今年在京提前批次录取27人

最低投档分数线为596分,最高分为618分

5.中央民族大学

2021年艺术类专业拟录取原则及分数线

根据教育部及国家民委相关文件规定,结合我校艺术类招生章程及各专业(方向)计划招生数,校招生工作领导小组对校考合格名单中一志愿报考我校且高考投档成绩不低于生源所在地省级招办划定的艺术类相应批次文化录取分数线的考生,按照校考专业成绩从高到低排队,划定了各专业(方向)分数线。详情如下:

1.美术学类:专业线178.6333

2.设计学类:专业线171.6667(有末位同分考生)

3.舞蹈表演(男):专业线67.49

4.舞蹈表演(女):专业线72.02

5.舞蹈学(男):专业线71.07

6.舞蹈学(女):专业线76.01

7.舞蹈表演(民族英才班)(男):专业线71.69

8.舞蹈表演(民族英才班)(女):专业线68.62

9.作曲与作曲技术理论:专业线83.175

10.音乐学:专业线81.6666

11.音乐学(音乐教育民族班)(男):专业线78.68

12.音乐学(音乐教育民族班)(女):专业线75.56

13.音乐表演(含民族英才班):计划做分省,专业线不低于76

注:1.如某专业录取末位有校考专业成绩相同的情况,先按少数民族优先、再按高考文化成绩与所在省本科一批线比值高者优先的原则进行录取。2.遵照教育部相关文件规定,所有高考加分项目及分值不适用于不做分省计划的招生专业。

中央民族大学招生办公室

2021年7月7日

6.中央美院2021本科招生录取标准

一、按专业排名录取,文化课相对成绩≧75分的各专业录取标准如下:

1. 造型艺术:专业名次录取至第109名。

2. 中国画:专业名次录取至第44名。

3. 书法学:专业名次录取至第24名。

4. 实验艺术:专业名次录取至第41名。

5. 城市艺术设计:专业名次录取至第364名,并列364名,文化课相对成绩录取至79.742分。

6. 艺术品保护与修复:专业名次录取至第19名,并列19名,文化课相对成绩录取至97.110分。

二、按专业排名录取,文化课相对成绩≧80分的专业录取标准如下:

7. 艺术设计:专业名次录取至第194名,并列194名,文化课相对成绩录取至83.865分。

三、按文化课相对成绩排名录取的各专业录取标准如下:

8. 建筑学:文化课相对成绩录取至105.962分(重庆考生的文化课相对成绩录取至110.967分)。

9. 美术学:文化课相对成绩录取至95.167分,并列95.167分者专业分数为90分。

10. 艺术史论:文化课相对成绩录取至103.647分。

11. 艺术学理论:文化课相对成绩录取至95.010分。

12. 艺术与设计管理(中法合作办学):文化课相对成绩录取至92.883分。

四、华侨港澳台

1.联招考生

合格考生根据全国联招文化课成绩排队,文化课相对成绩文科录取至80.25分,理科录取至75.25分。

2.香港中学文凭考试学生

专业考试合格,香港中学文凭考试四门核心科目成绩不低于“2,2,2,2”。

五、其它说明

1.考生可于2021年7月15日后登录报名系统查询录取结果。《录取通知书》预计2021年7月15日寄出。

2.我校录取工作不收取考生任何费用,包括《录取通知书》邮寄。

中央美术学院招生处

2021年7月6日

7.西安美术学院

8.浙江音乐学院

31省录取时间及结果查询入口汇总

全国31省份高考录取工作进程及录取结果查询入口如下:

注:所有链接复制至浏览器即可打开

河南录取时间安排

录取结果查询入口:

1.网站查询。河南省教育厅网站(http://jyt.henan.gov.cn/)、河南省招生办公室网站(http://www.heao.gov.cn)、河南招生考试信息网(http://www.heao.com.cn)、河南省普通高校招生考生服务平台(https://pzwb.heao.gov.cn)。

2.县(市、区)招生考试机构综合服务大厅查询。

3.招生院校网站亦可查询录取结果。

山西录取时间安排

录取结果查询入口:

安徽录取时间安排

录取结果查询入口:

河北录取时间安排

录取结果查询

北京录取时间安排

7月6日至14日:本科提前批录取

7月15日:特殊类型招生录取

7月16日至21日:本科普通批录取

7月21日至22日:考生填报专科志愿

7月23日至26日:高职单招录取

7月23日至27日:专科提前批录取

7月28日至30日:专科普通批录取

录取结果查询

天津录取时间安排

1.艺术类、体育类本科批次7月初至中旬进行投档录取,7月中旬公布录取结果。

2.普通类提前本科批次(含A、B阶段)7月初至中旬进行投档录取,7月中旬公布录取结果。

3.普通类本科批次A阶段7月中旬至下旬进行投档录取,7月下旬公布录取结果。

4.普通类本科批次A阶段及艺术类、体育类本科批次征询余缺计划公布时间:7月下旬;

志愿填报时间:7月22日9时至7月23日17时;

志愿填报结束后即进行投档录取,7月下旬公布录取结果。

5.普通类本科批次B阶段普通类本科批次A阶段及艺术类、体育类本科批次征询录取结束后即进行普通类本科批次B阶段投档录取,7月底公布录取结果。

6.普通类本科批次B阶段征询余缺计划公布时间:7月底;

志愿填报时间:7月29日9时至7月30日17时;

志愿填报结束后即进行投档录取,8月上旬公布录取结果。

7.普通类、艺术类、体育类高职(专科)批次志愿填报时间:7月29日9时至7月31日17时;

普通类本科批次B阶段征询录取结束后即进行高职(专科)批次投档录取,8月上旬公布录取结果。

录取结果查询

内蒙古录取时间安排

录取结果查询入口:

辽宁录取时间安排

2021年辽宁省普通高校招生录取工作于7月7日至8月15日进行,具体时间安排如下:

01 普通类

1.香港、强基计划招生院校录取:7月 7日前。

2.本科提前批院校录取:7月12日至18日。

(1)7月12日至15日,第一阶段录取。

(2)7月16日8:00—12:00,考生查询剩余招生计划并按时填报“征集志愿”。

(3)7月16日18:00至18日,补充录取。

3.高水平艺术团招生、教育部高校专项招生录取:7月16日至18日。

4.本科批院校录取:7月20日至8月1日。

(1)7月20日至24日11:00:第一阶段录取。

(2)第一次“征集志愿”补充录取:

7月25日8:00—15:00,考生查询剩余招生计划并按时填报“征集志愿”。

7月26日15:00至7月28日11:00,补充录取。

(3)第二次“征集志愿”补充录取:

7月29日8:00—15:00,考生查询剩余招生计划并按时填报“征集志愿”。

7月30日15:00至8月1日,补充录取。

5.高职(专科)提前批院校录取:8月2日至6日。

6.高职(专科)批院校录取:8月7日至15日。

(1)第一阶段录取:8月7日至8月9日11:00。

(2)第一次“征集志愿”补充录取:

8月10日8:00—12:00,考生查询剩余招生计划并按时填报“征集志愿”。

8月10日18:00至8月12日11:00,补充录取。

(3)第二次“征集志愿”补充录取:

8月13日8:00—12:00,考生查询剩余招生计划并按时填报“征集志愿”。

8月13日18:00至8月15日,补充录取。

02 艺术类

1.本科提前批院校录取:7月7日至10日。

2.本科批院校录取:7月11日至23日。

(1)7月11日至14日,第一阶段 平行志愿院校录取。

(2)7月15日至18日,第二阶段 有序志愿院校录取。

(3)7月19日8:00—12:00,考生查询剩余招生计划并按时填报“征集志愿”。

(4)7月19日18:00至23日,第一阶段、第二阶段院校“征集志愿”补充录取。

3.艺术类高职(专科)批院校录取:7月25日至8月1日。

(1)7月25日,第一阶段 平行志愿院校录取。

(2)7月26日至29日,第二阶段 有序志愿院校录取。

(3)7月30日8:00—12:00,考生查询剩余招生计划并按时填报“征集志愿”。

(4)7月30日18:00至8月1日,第一阶段、第二阶段院校“征集志愿”补充录取。

03 体育类

1.高水平运动队招生录取:7月11日至15日。

2.本科批院校录取:7月16日至21日。

(1)7月16日至18日,院校录取。

(2)7月19日8:00—12:00,考生查询剩余招生计划并按时填报“征集志愿”。

(3)7月19日18:00至21日,院校“征集志愿”补充录取。

3.高职(专科)批院校录取:7月25日至8月1日。

(1)7月25日至29日,院校录取。

(2)7月30日8:00—12:00,考生查询剩余招生计划并按时填报“征集志愿”。

(3)7月30日18:00至8月1日,院校“征集志愿”补充录取。

注:如录取工作时间调整,以"辽宁招生考试之窗"网站通知时间为准。

可登录“辽宁招生考试之窗” 网站(https: //www.lnzsks.com),点击进入“查询中心”或“普通高考录取动态”专栏进行查询。

吉林录取时间安排

录取结果查询入口:

吉林省教育考试院:http://zsb.jledu.gov.cn

黑龙江录取时间安排

一、文史、理工类 分5个录取批次并按排列顺序录取

提前批录取的高校 7月9日—7月15日

(1)军队、公安、消防、司法本科院校、部分普通本科院校(专业),香港中文大学、香港城市大学。设置2个梯度的院校志愿。招飞本科院校,空飞、海飞设置1个院校志愿,民飞设置2个梯度的院校志愿。录取时间:7月9日-11日,征集志愿录取时间:7月11日。

(2)公安专科院校(黑龙江公安警官职业学院),设1个院校志愿。录取时间(含征集志愿录取时间):7月12日-13日。

(3)贫困地区定向招生本科专项计划(国家专项)录取的院校,设5个平行的院校志愿。录取时间(含征集志愿录取时间):7月14日-15日。

普通本科第一批次录取的高校 7月17日—7月27日

特殊类型招生:教育部批准的具有院校专项计划、高水平艺术团、高水平运动队招生资格的院校。设1个院校志愿。(只允许参加上述类型招生测试合格的考生填报。)录取时间:7月17日。

A段:重点本科院校及部分普通本科院校重点本科专业。设置10个平行的院校志愿。录取时间:7月16日-24日。其中7月16日进行平行志愿模拟信息交互,7月19日-21日投放电子档案及录取,7月22日-24日征集志愿录取。

B段:重点本科院校的定向招生、少数民族预科班、民族班、蒙语答卷考生对换招生、部分中外合作办学和有特殊要求的本科专业,以及地方重点院校招收农村学生专项计划。设置1个院校志愿。录取时间:7月25日-27日,其中7月27日征集志愿录取。

普通本科第二批次录取的高校 7月30日—8月11日

A段:普通本科院校(含民办高校和独立学院)招生的本科专业(含中外合作办学专业),设置10个平行的院校志愿。录取时间:7月30日-8月8日。其中7月30日进行平行志愿模拟信息交互,7月31日-8月5日投放电子档案及录取,8月6日-8月8日征集志愿录取。

B段:普通本科院校的定向招生、少数民族预科班、民族班、边防军人子女预科班、蒙语答卷考生对换招生专业和有特殊要求的本科专业。设置1个院校志愿。录取时间:8月9日-11日,其中8月10日-11日征集志愿录取。

高职(专科)提前批录取的高校 8月19日—8月20日

公安、司法院校招生的专科专业和普通高校招生的航海类和有体检面试等特殊要求的专科专业。设置1个院校志愿。录取时间:8月19日-20日。其中8月20日征集志愿录取。

普通高职(专科)批次录取的高校 8月21日—8月26日

A段:普通本科院校招生的专科专业和高职(专科)院校招生的专科专业,设置10个平行的院校志愿。录取时间:8月21日-26日。其中8月21日进行平行志愿模拟信息交互,8月22日-24日投放电子档案及录取,8月25日-26日征集志愿录取。

二、艺术类 分3个录取批次并按排列顺序录取

艺术类本科提前批次录取的高校

A段:经教育部批准的部分独立设置的本科艺术院校(含部分艺术类本科专业参照执行的少数高校)的艺术类本科专业,设置1个高校志愿。录取时间:7月5日-7日。

B段:原“211工程”和“985工程”院校以及经省招委会批准的使用艺术类校考成绩进行录取的艺术类本科专业,设置1个高校志愿。录取时间:7月8日。

艺术类本科批次录取高校

A段:使用我省艺术类专业课省级统考成绩进行录取的艺术类本科专业。美术类设置16个的高校志愿;舞蹈学类和戏剧与影视学类设置16个平行的高校志愿;音乐学类设置32个平行的高校志愿。录取时间:7月13日-17日,其中7月13日进行平行志愿模拟信息交互,7月16日-17日征集志愿录取。

B段:除艺术类本科批A 段涵盖的艺术类本科专业外的艺术类本科专业或招生专业有特殊要求无法实行平行志愿投档模式的艺术类本科专业。设置2个梯度的高校志愿。录取时间:7月18日-22日,其中7月21-22日征集志愿录取。

艺术类高职(专科)录取批次的高校

A段:使用我省艺术类专业课省级统考成绩进行录取的艺术类专科专业。设置10个平行的高校志愿。录取时间:8月14日-18日,其中8月14日进行平行志愿模拟信息交互,8月17日-18日征集志愿录取。

B段:除艺术类高职(专科)批A段涵盖的艺术类专科专业外的艺术类专科专业。设置2 个梯度的高校志愿。录取时间:8月19日-23日,其中8月22日-23日征集志愿录取。

三、体育类 分两个录取批次并按排列顺序录取

(1)体育类本科批次录取的高校。体育类本科批设置10个平行的高校志愿。录取时间:7月12日-17日,其中7月12日进行平行志愿模拟信息交互,7月16日-17日征集志愿录取。

(2)体育类高职(专科)批次录取的高校。体育类高职(专科)批设置10个平行的高校志愿。录取时间:8月13日-17日,其中8月13日进行平行志愿模拟信息交互,8月16日-17日征集志愿录取。

(注:具体填报及录取时间流程以《2021年黑龙江省普通高等学校招生计划》公布为准)

【录取说明】

报考普通文史类和理工类的考生,以考生文化课成绩(含照顾政策分)作为排序成绩,按排序成绩由高分到低分排序确定位次。

如排序成绩相同,则按单科顺序及分数从高分到低分进行排序。单科成绩的排列顺序为:文史类为语文、外语、文科综合、数学,理工类为数学、外语、理科综合、语文。

录取结果查询入口:

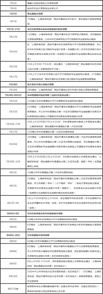
上海录取时间安排

录取结果查询入口:

江苏录取时间安排

录取结果查询入口:

浙江录取时间安排

6月29日8:30—6月30日17:30 符合要求考生填报艺术类第一批及三位一体招生院校、第二批第一段平行投档志愿。

(一)艺术类三位一体招生

提供志愿考生信息::7月1日8:30三位一体招生录取结束:7月1日16:30

(二)艺术类第一批

第一志愿投档:7月11日8:30退档录检结束:7月12日11:00

第二志愿投档:7月14日8:30退档录检结束:7月14日16:30

(三)艺术类第二批

第一段平行投档录取: 平行志愿投档:7月15日14:30退档录检结束:7月16日16:30公布剩余计划:7月22日上午

第二段志愿填报:7月24日8:30—7月25日17:30

第二段平行投档录取:平行志愿投档:7月27日14:30退档录检结束:7月28日16:30公布征求计划:8月2日上午征求志愿填报:8月3日8:30—17:30

征求志愿投档录取:征求志愿投档:8月5日8:30退档录检结束:8月5日16:30

录取结果查询入口:

福建录取时间安排

录取结果查询入口:

江西录取时间安排

2021江西省今年高招集中录取工作将于7月8日—8月10日在江西教育发展大厦进行。共分六个批次进行录取:

▶ 提前批本科:7月8—12日,艺术类22日结束

▶国家专项本科:7月13—15日

▶第一批本科(含高校专项,综合评价录取、高水平艺术团、运动队,地方专项、苏区专项等):7月16—22日;

▶ 第二批本科(含文理类、体育类、三校生文理类):7月23—31日;

艺术类普通批本科:7月23日—8月1日;

艺术类三校生本科:7月26日—8月1日;

▶ 提前批高职(专科):8月2—4日;

▶ 高职(专科):8月5—10日

录取结果查询入口:

录取通知书需在本批次录取结束后一周寄发,一般7月是提前批和本科批次的发放、接收时间。8月是高职专科批次的发送和接收时间。对于录取通知书下发的时间,具体邮寄时间视两地距离而定,原则上按比较远的地方先发,一般寄出后10天内可到。

山东录取时间安排

(上下滑动查看)

录取结果查询

http://cx.sdzk.cn/

湖北录取时间安排

录取结果查询入口:

湖南录取时间安排

录取结果查询入口:

广东录取时间安排

录取结果查询入口:

广西录取时间安排

注:本表所列仅为录取工作计划时间,由于录取进程受多因素影响,个别批次实际投档录取时间变化的可能较大。如当前批次的录取进程延误,将影响下一批次或后续多批次的投档时间。

录取结果查询入口:

http://da.gxeea.cn/newotherfile

海南录取时间安排

录取结果查询入口:

登录海南考试局:http://ea.hainan.gov.cn

陕西录取时间安排

录取结果查询入口:

甘肃录取时间安排

录取结果查询入口:

青海录取时间安排

暂未公布

征集志愿填报时间以省教育招生考试院发布的各批次征集志愿填报时段的公告为准。未在规定时间内填报当次征集志愿的,将视为自行放弃。

录取结果查询入口:

宁夏录取时间安排

今年我区录取工作分六个批次,每批次的时间安排如下:

1.提前录取院校的艺术类本科专业,7月5日-15日。

2.提前录取院校或专业(不含艺术类专业,含提前高职(专科)一批),7月7日至15日。

3.第一批录取院校本科(含地方专项计划、预科和定向),7月16日至23日。

4.第二批录取院校本科(含地方专项计划、预科和定向),7月24日至31日。

5.提前录取的高职(专科)专业,8月5日至6日。

6.高职(专科),8月7日至15日。

征集志愿在各个批次录取结束后填报,具体时间在宁夏教育考试院网站上公布。

录取期间(7月5日-8月15日)提供政策咨询服务。地点:宁夏教育考试院1楼103室。

录取结果查询入口:

新疆录取时间安排

四、录取工作安排

录取工作从7月9日开始,8月28日结束。录取分本科提前批次,国家及地方专项(原贫困专项)、南疆单列、对口援疆计划本科一批次,高校专项计划批次,本科一批次,国家及地方专项(原贫困专项)、南疆单列、对口援疆计划本科二批次,本科二批次,高职(专科)提前批次,高职(专科)批次共8个批次进行。各批次录取工作安排如下:

(一)本科提前批次:艺术类、体育类、军队公安政法消防类和其他提前单独录取的本科高校(专业)。其中,除“军队公安政法消防类”与“其他提前单独录取的本科高校”可以兼报外,其余各类之间不能兼报。“体育类”、“军队公安政法消防类”和“其他提前单独录取的本科高校”设4个志愿,每个志愿可填报6个专业;报考军队公安政法消防类或提前批次有相关要求的高校,考生须按要求参加专门组织的思想政治品德考核、体检和面试。报考本科提前批次其他类别的考生应符合高校(专业)相关要求。

“艺术类”本科划分A、B段。艺术类A段为独立设置的本科艺术类高校以及参照独立设置的本科艺术类高校管理的高校、其他未在我区安排分省艺术类招生计划的高校(专业),设1个志愿,可填报6个专业;B段为其他艺术类本科高校(专业),设3个志愿,每个志愿可填报6个专业。报考独立设置的本科艺术类高校以及参照独立设置的本科艺术类高校管理的高校、其他未在我区安排分省艺术类招生计划的高校(专业)的考生,必须在A段填报相关高校。考生填报本科艺术类志愿时,必须将A段高校填报在第一志愿,填报在第二、三、四志愿无效;必须将B段高校填报在第二、三、四志愿,填报在第一志愿无效。

录取时间安排:7月9—13日,普通类、单列类(选考民族语文)、往届民语言类计划投档、录取;7月14—15日,单列类(选考外语)计划投档、录取。

(二)国家及地方专项(原贫困专项)、南疆单列、对口援疆计划本科一批次:招收农村和原贫困地区、南疆四地州及对口援疆地区生源的本科一批次院校(专业)。设2个院校志愿,每个院校志愿可填报6个专业。

录取时间安排:7月16—17日,普通类、单列类(选考民族语文)、往届民语言类计划投档、录取;7月18日,单列类(选考外语)计划投档、录取。

7月18日8时至18时,普通类、单列类(选考民族语文)、往届民语言类本科提前批次,国家及地方专项(原贫困专项)、南疆单列、对口援疆计划本科一批次未完成计划征集志愿,7月19—21日投档、录取;7月20日8时至18时,单列类(选考外语)计划本科提前批次和国家及地方专项(原贫困专项)、南疆单列、对口援疆计划本科一批次未完成计划征集志愿,7月22—23日投档、录取。

(三)高校专项计划批次(设在本科一批次前):已取得高校专项计划录取资格的考生可以填报。设1个院校志愿,可填报6个专业。录取时间安排:7月23—24日。

(四)本科一批次:经批准参加本批次录取的本科高校(专业)。设置一个志愿组9个平行志愿,每个志愿可填报6个专业。

录取时间安排:7月23—24日,普通类、单列类(选考民族语文)、往届民语言类计划预(模拟)投档,7月25—26日正式投档、录取;7月26日单列类(选考外语)计划预(模拟)投档,7月27—28日正式投档、录取。

7月28日8时至18时,普通类、单列类(选考民族语文)、往届民语言类本科提前批次,国家及地方专项(原贫困专项)、南疆单列、对口援疆计划本科一批次,本科一批次未完成计划征集志愿,7月29—30日投档、录取;7月30日8时至18时,单列类(选考外语)本科提前批次,国家及地方专项(原贫困专项)、南疆单列、对口援疆计划本科一批次,本科一批次未完成计划征集志愿,7月31日—8月1日投档、录取。

本次征集志愿时,考生可填报修改国家及地方专项(原贫困专项)、南疆单列、对口援疆计划本科二批次、本科二批次、高职(专科)提前批次、高职(专科)批次、“三校生升高职”批次志愿。

(五)国家及地方专项(原贫困专项)、南疆单列、对口援疆计划本科二批次:招收农村和原贫困地区、南疆四地州及对口援疆地区生源的本科二批次院校(专业)。设3个院校志愿,每个院校志愿可填报6个专业。

录取时间安排:8月2—4日,普通类、单列类(选考民族语文)、往届民语言类计划投档、录取;8月5日,单列类(选考外语)计划投档、录取。

(六)本科二批次:经批准参加本批次录取的本科高校(专业)。设置一个志愿组18个平行志愿,每个志愿可填报6个专业。

录取时间安排:8月5日,普通类、单列类(选考民族语文)、往届民语言类计划预(模拟)投档,8月6—7日正式投档、录取;8月7日,单列类(选考外语)计划预(模拟)投档,8月8—9日正式投档、录取。

8月9日8时至18时,普通类、单列类(选考民族语文)、往届民语言类国家及地方专项(原贫困专项)、南疆单列、对口援疆计划本科二批次,本科二批次未完成计划征集志愿,8月10—11日投档、录取;8月11日8时至18时,单列类(选考外语)国家及地方专项(原贫困专项)、南疆单列、对口援疆计划本科二批次,本科二批次未完成计划征集志愿,8月12—13日投档、录取。

本次征集志愿时,考生可填报修改高职(专科)提前批次、高职(专科)批次、“三校生升高职”批次志愿。

(七)高职(专科)提前批次:艺术类、体育类、公安政法类、南疆单列和其他提前单独录取的高职(专科)院校(专业)。设2个志愿,每个志愿可填报6个专业。除公安政法类与其他提前单独录取的高职(专科)院校(专业)可以兼报外,其余各类之间不能兼报。

录取时间安排:8月14—15日,普通类、单列类(选考民族语文)、往届民语言类计划投档、录取;8月16日,单列类(选考外语)计划投档、录取。

(八)高职(专科)批次:本科高校的专科专业、高职(专科)院校。设置一个志愿组9个平行志愿,每个志愿可填报6个专业。

录取时间安排:8月16日,普通类、单列类(选考民族语文)、往届民语言类计划预(模拟)投档,8月17—19日,正式投档、录取;8月19日,单列类(选考外语)计划预(模拟)投档,8月20—21日,正式投档、录取。

8月21日8时至18时,普通类、单列类(选考民族语文)、往届民语言类高职(专科)提前批次、高职(专科)批次未完成计划征集志愿,8月22—24日投档、录取;8月23日8时至18时,单列类(选考外语)高职(专科)提前批次、高职(专科)批次未完成计划征集志愿,8月25日投档、录取。

8月25日8时至18时,普通类、单列类(选考民族语文)、往届民语言类高职(专科)批次未完成计划征集志愿,8月26—27日投档、录取;8月27日8时至18时,单列类(选考外语)高职(专科)批次未完成计划征集志愿,8月28日投档、录取。

(九)“三校生升高职”批次:招收参加“三校生升高职”考试的区内中等职业学校、职业高中、技工学校毕业生和内地中职班毕业生的区内高等职业(专科)院校。设1个院校志愿,可填报6个专业。

录取时间安排:8月13—14日,普通类计划投档、录取;8月15—16日,单列类计划投档、录取。

8月21日8时至18时,普通类“三校生升高职”批次未完成计划征集志愿,8月22—24日投档、录取;8月24日8时至18时,单列类“三校生升高职”批次未完成计划征集志愿,8月25日投档、录取。

各高校及专业的录取批次以《新疆招生与考试》(下卷)公布的内容为准。

录取结果查询入口:

重庆录取时间安排

暂未公布

温馨提醒:志愿填报完以后,切记一定要从正规渠道获取各种招生信息,甄别各种招生欺诈行为。防止上当受骗。

录取结果查询入口:

重庆市教育考试院:www.cqksy. cn

四川录取时间安排

提醒:以上是我省2021年普通高校录取和征集志愿预计时间安排,根据实际进程,各批次录取时间和征集志愿时间可能会有调整,请考生们及时关注官方信息。

录取结果查询入口:

贵州录取时间安排

(上下滑动查看)

强基计划:

7月6日前高校公布录取名单

香港高校自主招生:

7月7日确认

体育艺术类本科院校:

1.7月9日核对网址及联系电话

2.7月10日—24日录取

文史、理工类提前批本科院校:

1.7月9日核对网址及联系电话

2.7月10日—14日录取

文史、理工类国家专项计划:

1.7月14日核对网址及联系电话

2.7月15日-18日录取

文史、理工类地方专项计划、特殊类型招生本科院校

(含自主招生、高水平艺术团、高水平运动队、高校专项计划招生):

1.7月18日核对网址及联系电话

2.7月19日-21日录取

文史、理工类第一批本科院校

(含少数民族预科):

1.7月21日核对网址及联系电话

2.7月22日—27日录取

文史、理工类第二批本科院校

(含少数民族预科):

1.7月27日核对网址及联系电话

2.7月28日—8月5日录取

体育艺术类高职(专科)院校:

1.8月3日核对网址及联系电话

2.8月4日—8日录取

提前高职(专科)院校:

1.8月8日核对网址和联系电话

2.8月9日—11日录取

文史、理工类特殊类型招生

高职(专科)院校:

1.8月11日核对网址及联系电话

2.8月12日—14日录取

文史、理工类高职(专科)院校:

1.8月14日核对网址及联系电话

2.8月15日—22日录取

录取结果查询入口:

云南录取时间安排

一、文科、理科录取安排

二、艺术、体育类专业录取安排

录取结果查询入口:

西藏录取时间安排

暂未公布

录取结果查询入口:

西藏教育考试院官方网站:http://zsks.edu.xizang.gov.cn

重要提醒

由于近期公众号调整了推荐策略,导致大家无法第一时间收到我们的推送。动动手指头,给“金太阳教育”设置一个星标吧,这样就能第一时间看到我们的推送啦!

设置★星标教程在这里

END

(文章来源于网络。版权声明:本平台图文版权归原作者所有,转载请申请授权。内容为作者观点,并不代表本公众号观点。如涉及版权问题,请在30日内与本平台联系,我们将在第一时间删除内容或者提供相应服务。)

好文!必须点个在看