汽车资讯新闻_汽车行情推荐_汽车信息动态-橙果余汽车网

“车主止损手册”极端天气用车、理赔、自救指南

陈卓婷 141 0

河南大雨,台风“烟花”登陆长三角,同时全国八大省市将在本周末迎来大雨天气。

这几天推送的内容下面有不少网友提出关于暴雨用车方面的问题,又恰逢极端天气的来临,所以我们整理了关于行车、检修、保险与二手车的相关信息,希望对你有帮助。

出行篇:台风天出行注意事项

详细攻略可见本次推送第二条

台风暴雨出行前要准备什么?

01

非必要,不出门

极端天气,出行的危险系数远高于平日。可能遭遇的突发情况也多于平日。需牢记原则:非必要,不出门!

02

确认车辆是否安全

如果决定出门,而发现车辆已经处于泡水状态,须确认水位情况、以及周围路况。如果水位已经没过车轮中线,建议放弃驾车出行!新能源车如果正处于充电状态被淹,建议放弃车辆谨防触电。

03

携带正确、趁手的工具上车

遭遇暴雨积水极端天气,我们建议带一些好用的急救工具上车(羊角锤、充电宝、灭火器)。

04

规划好路径

暴雨会导致路面积水,而低洼处积水尤为严重。通常情况下城市的高架快速路是不存在水淹风险的。此外主干道在修建时往往也会故意抬高地基,因此相对来说被淹的概率要低很多。

Q

&

A

Q:玻璃贴膜后能用头枕砸破吗?

A:理论上可以,但需要更大的力气,记得砸车窗四周。

Q:直接买破窗器,按的那种,什么椅背破窗锤,女孩子根本没那力量…

A:最好是备一把羊角锤,毕竟一力降十会

行车途中要注意什么?

01

合理使用挡位、控制车速

极端天气,地面湿滑!首先牢记:低速行驶!以免轮胎打滑,车辆熄火!采用“低档位、高转速”方式驾车。手动车型将挡位挂入1或者2挡行驶;而针对自动挡车型,有三种方法涉水驾驶:

运用“手动模式”长时间将挡位锁死在低档位行驶。(将排挡杆拨到D,并且向左或向右拨即可进入)

老旧车型将变速箱切换到“L档”或者是数字“2档”涉水行驶;

部分无“D档±”和“L档”及“1、2、3”的低端自动变速箱,只能控制油门保持≯10kph低速行驶即可。

02

正确使用灯光信号

使用“近光灯+前后雾灯”组合。雾灯在恶劣天气中的穿透力比其他灯光更强!

03

遭遇隧道,放弃通过!

暴雨天隧道是最容易被淹的,且驾驶者却无法准确判断隧道的积水深度,因而每年都有车辆熄火被困隧道,之后被积水彻底淹没的悲剧案件发生。

Q

&

A

Q:我的只有PRND档,其他的都没咋整[衰]

A:这种情况只能使用D档,以≯10公里的速度低速行驶

Q:我遇到水深的时候倒着开,有用吗?

A:在水深深低于60cm的时候低速倒车有一定的防熄火效果

遇到险情怎么办?

01

因积水导致熄火建议弃车

如果车辆因涉水熄火被困,请立刻弃车!带上手机(通信设备)和充电设备,第一时间撤退就是最好的自救良方!

02

被淹后车门无法开启,立刻破窗!

车门彻底被洪水封闭后,车门会承受极强的压力,人力难以从车内开启车门。使用破窗工具,对准侧玻璃的边角处用力敲击使玻璃碎裂。无破窗工具可利用头枕的铁质骨架撬砸玻璃。

03

撤离后打电话报案报备

安全撤离后拨打报警,保险报案,说明状况与遭遇。最后第一时间给家里报平安!

Q

&

A

Q:被淹后车门无法开启,要分情况破窗...外面水已经淹没车窗的话,要等水慢慢浸入车内车窗的位置......否则破窗的一瞬间大量水进入...根本逃不出去的....

A:这类情况下建议先转移到后座,利用车尾储备浮力争取一些时间,等前面完全淹没后再打开车门

检修篇:涉水后这些地方要注意!

详细攻略可见本次推送第三条

发动机检查

01

检查进气系统

检查空滤盒是否存水,只要空滤没有湿到可以倒出水来,进气管道和进气歧管内没有明显水渍,基本上可以排除发动机发生进水风险。

02

检查更换机油

正常的机油放出来都是黑色。如果机油变成乳白色,那基本可以确定发动机润滑油已经进水,需要进一步进行检修工作了并同时更换润滑油。

03

检查火花点火系统与缸内

拆下点火线圈,检查各气缸火花塞并检查其是否潮湿,根据积碳形态和缸壁锈蚀也可以判断气缸内是否进入过积水。

04

测试缸压

断开供油后使用缸压表进行发动机启动,检测每个气缸压力值是否匹配。这个操作可以通过压力变化检测发动机是否出现行程变短,活塞原有上止点下移出现的缸压降低故障。

Q

&

A

Q:大暴雨情况下,车子停在地库,未启动被淹会有事吗?

A:水淹车一样需要进行大修排水,价格不菲。

Q:混动凯美瑞在地库泡水,车窗玻璃一半处那么高的水位,泡了两天,还有救吗?

A:从机械上来说,可以救;从经济上说,建议走全损

检查变速箱

01

检查差速器

将差速器拆开检查,只要有水流出,即可判定变速箱有较大的进水风险。(前驱车差速器进水=变速箱进水,后驱四驱需要二次检查)

02

检查变速箱油

打开变速箱溢流口,如油液出现乳化情况,请在24小时内立刻更换变速箱油。以免扩大损失。

全车线束检修

车辆涉水后电子线束接口处的金属触点容易氧化,须将全车线束的主要接头位置一一拆卸清洗防锈进行处理。泡水超过24小时须将受损线束全部更换。

内饰清洗消毒

将车内所有内饰拆解清空排水,面料反复多次的清洗,高温暴晒收干水份。内饰中的一些金属件须除锈后重做防锈。

Q

&

A

Q:车里进了点水,下意识的按了点火没法启动应该怎么办?

A:很遗憾,您的发动机损坏了,并且因为误操作导致保险免赔。

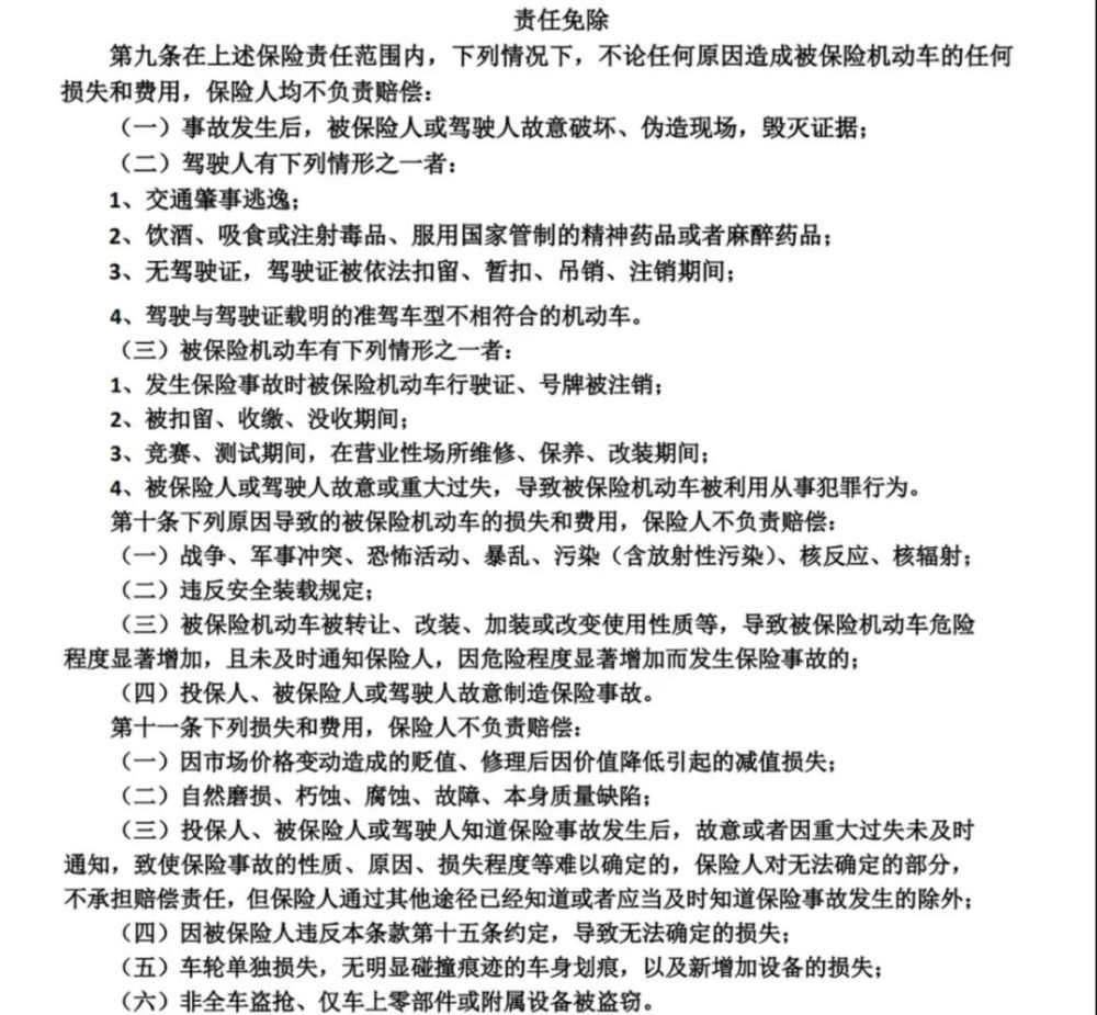
保险理赔篇:泡水受灾保险到底赔不赔?

详细攻略可见本次推送第四条

如今界定汽车泡水程度

参照德国莱茵TÜV对汽车泡水程度的4种定义,分别为:

01

1类泡水车:水只淹到地板

只有少数控制模块、线束受损,经简单维修后车辆便可以继续使用,但需拆掉地毯、清洗后暴晒烘干。

02

2类泡水车:水淹到坐垫

该高度有很多控制单元维修成本较高,部分进水可能会在日后导致动力总成的故障。

03

3类泡水车:水淹到仪表盘

当水淹到仪表板后,再维修意义不大,除非大部分配件全部换新,否则故障不能根治。

04

4类泡水车:水淹过车顶

最严重的泡水车,这种车基本不会去维修了,因为维修费用比车的残值高。

灾害不可抗力造成损失,保险赔不赔?

保险公司将正常赔付!车险改革后,基本所有自然灾害都会赔付。

车辆在停放状态下被淹:

有车损险就可以正常赔付

车辆在行驶中被淹:

2020年9月19日车险改革前购买的车险,其中含有车损险和涉水险的保险可以赔付;2020年9月19日后只要购买车损险就可以正常赔付。

注意:熄火后二次点火保险不理赔

Q

&

A

Q:20年9月之前买的,有车损险,没有涉水险,怎么陪?

A:由泡水造成的损失都无法赔付,需要车主自行承担。

Q:车子被淹来不及拍照怎么办?

A:不要二次点火,后续找保险公司来处理就行。

Q:现在车子自燃,买了车损险的保险公司赔吗?

A:自燃需要另外购买自燃险,只买车损险保险不赔付。

电动车泡水有影响吗?

泡水对电动车来说存在很多不确定的风险,电动车泡水后,应先停放48小时,如果没有冒烟、高温、电火花、焦糊味等,才能将车运回车间维修检查。

买车篇:暴雨后这些泡水车都去哪了?

详细攻略可见本次推送第五条

泡水车一般如何处理?

根据保险条款规定,只有水漫过发动机或仪表盘,才能达到报废的标准,所以对于那些没有达到报废标准的二手车来说,都会被拿去修复

01

泡水车的去向

大部分只淹到了车轮处造成底部进水的车辆,一般会被拿到4S店进行维修处理。

02

淹水车的去向

淹水报废车一般有两种操作,一是卖零件,二是进行修理后,将车放到二手市场售卖。诚信经销商会告知车辆为泡水车,也有不良店家冒充普通二手车。

工厂新车泡水处理透明,经销商套路多

暴雨中,各个汽车厂商的仓库也会受到影响,而采取的措施大多是内部消化处理。一般会卖给内部员工,这些车辆短时间内会禁止二次专卖。

如果经销商处的新车被水泡了,就完全看经销商的良心了,法律在这块缺乏监管。有些也会给内部员工消化,但还是有很多黑心经销商将其进行修理后当成新车出售,大家购买时还得擦亮眼睛。

上一篇:没有了

下一篇:2021款奔驰GLE日常实用性测试报告