汽车资讯新闻_汽车行情推荐_汽车信息动态-橙果余汽车网

“水银门”最新进展:车主爆料主驾现再大量水银 理想与供应商共同回应

陈振东 141 0

理想ONE座椅"水银门"事件经过一周的发酵之后,7月20日又有了新进展。

7月20日晚间,理想车主@正义谦叔发微博称要爆理想的大料,并再次喊话理想汽车:我真给你们脸了这次不是我死就是你们亡!

在随后的微博中,该车主表示:今天(7月19日)去理想交付中心,拆了主驾座椅,在工作人员众目睽睽围观下,发现主驾也有水银,而且是包裹在无孔的真皮下方,这个拆开都难,后期投撒更是不可能。

据此,车主猜测"理想汽车座椅有水银,可能是批量的污染,比如来料海绵库存,和运输时和水银产品混装了,管理不善污染很常见了"。

针对这一猜测,理想汽车回应称:问题车主在7月13日下午至7月19日期间将车辆开走。7月19日晚间,应车主要求在理想汽车维修中心进行主驾驶座椅检测时发现主驾驶座椅也有水银。

从现场看到的情况看,主、副驾驶座椅都有大量的液态水银。问题车辆生产日期为2021年1月份。如果出现在生产环节,必须满足两个条件:1、座椅的生产环节需要大批量水银浸泡;2、有专用的水银浸泡设备。但经我们调查后发现,以上情况完全不存在。

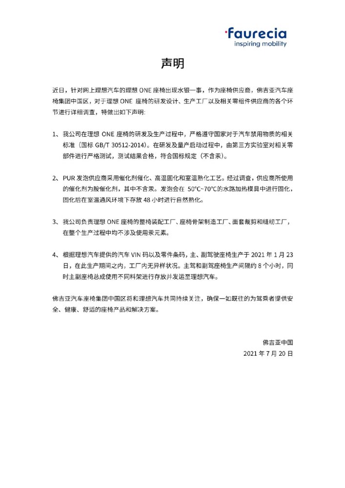
对于车主猜测,作为理想ONE的座椅供应商佛吉亚汽车座椅集团中国区于下午公开声明表示:座椅的研发及生产中符合国家对汽车禁用物质的相关标准(不含汞);佛吉亚负责理想ONE座椅的整椅装配工厂、座椅骨架制造工厂、面套裁剪和缝纫工厂在生产过程中也不涉及使用汞元素。

而针对车主怀疑的座椅材料发泡环节使用"汞灯",可能是汞灯泄露的猜测,佛吉亚在回应中表示:发泡供应商采用胺催化剂,不存在汞元素,并且固化环节采用水路加热,间接否认了"汞灯"的猜测。

理想汽车方面还表示,"通过座椅供应商佛吉亚的调查,问题车的主驾座椅和副驾座椅的生产当天共生产了563个座椅。我们从7月6日至今抽查了部分装配了这563个座椅的2020款理想ONE,均未发现水银。因此不可能是整批量有问题,而生产与运输装配流程座椅的匹配为离散状态,正好有问题的副驾座椅碰上正好有问题的主驾座椅装在同一辆车中的概率接近为零。"

基于以上这些,理想方面坚持认为:座椅水银非生产环节产生,该情况属于第三方投毒造成。水银投毒属于情节严重的刑事犯罪行为。理想汽车坚持车主通过司法途径解决问题,并将全力配合司法机关调查。对于造谣抹黑者,也必将以法律手段维护自己的权益。