汽车资讯新闻_汽车行情推荐_汽车信息动态-橙果余汽车网

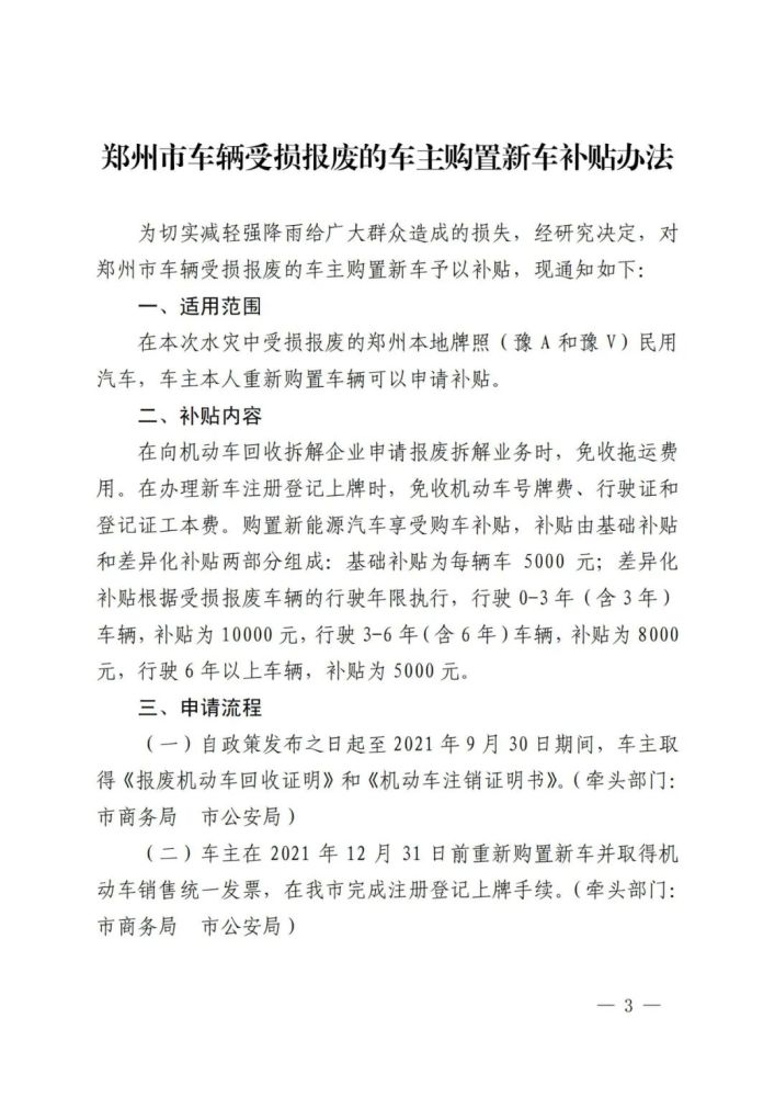
官宣!因灾报废后买新车补贴办法公布

陈华 141 0

7月29日,郑州市财政局、郑州市公安局等5部门发布《郑州市车辆受损报废的车主购置新车补贴办法》,明确提出,在本次水灾中受损报废的郑州本地牌照(豫A和豫V)民用汽车,车主本人重新购置车辆可以申请补贴。

补贴内容:

在向机动车回收拆解企业申请报废拆解业务时,免收拖运费用。在办理新车注册登记上牌时,免收机动车号牌费、行驶证和登记证工本费。购置新能源汽车享受购车补贴,补贴由基础补贴和差异化补贴两部分组成:基础补贴为每辆车5000元;差异化补贴根据受损报废车辆的行驶年限执行,行驶0-3年(含3年)车辆,补贴为10000元,行驶3-6年(含6年)车辆,补贴为8000元,行驶6年以上车辆,补贴为5000元。

申请流程:

(一)自政策发布之日起至2021年9月30日期间,车主取得《报废机动车回收证明》和《机动车注销证明书》。(牵头部门:市商务局 市公安局)

(二)车主在2021年12月31日前重新购置新车并取得机动车销售统一发票,在我市完成注册登记上牌手续。(牵头部门:市商务局 市公安局)

(三)购买新能源汽车的车主可通过“郑好办”APP上传申请所需资料,同时提供本人银行账户。在收到资料后,补贴资金将于15个工作日内转入申请人所提供的银行账户。(牵头部门:市财政局 市商务局 市大数据管理局)

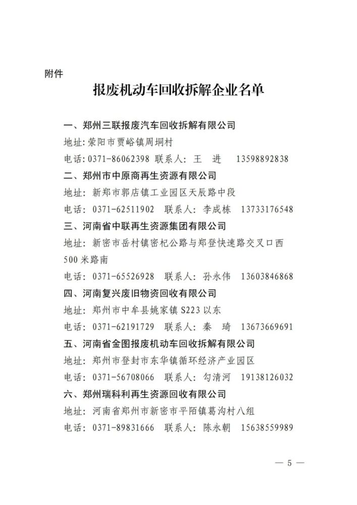
附件:报废机动车回收拆解企业名单

一、郑州三联报废汽车回收拆解有限公司

地址:荥阳市贾峪镇周垌村

二、郑州市中原商再生资源有限公司

地址:新郑市郭店镇工业园区天辰路中段

三、河南省中联再生资源集团有限公司

地址:新密市岳村镇密杞公路与郑登快速路交叉口西500米路南

四、河南复兴废旧物资回收有限公司

地址:郑州市中牟县姚家镇S223以东

五、河南省金图报废机动车回收拆解有限公司

地址:郑州市登封市东华镇循环经济产业园区

六、郑州瑞科利再生资源回收有限公司

地址:河南省郑州市新密市平陌镇葛沟村八组

七、登封市钰峰再生资源回收有限公司

地址:河南省郑州市登封市颍阳镇裴塘村三组56号